三季度輪胎企業利潤暴跌
- 發布時間:2021-11-03
- 發布者: admin
- 來源: 輪胎商業
- 閱讀量:935
山東中橡新材料有限公司(www.ls708807.com.cn)據輪胎商業消息,2021年10月,共有9家國內上市輪胎企業披露2021年三季度財報,三季度輪胎市場增收不增利已成定局。

輪胎企業增收良好
前三季度營收方面,共有八家國內輪胎企業實現了盈利的增收。其中,通用股份在前三季度增收最猛,2021年前三季度營收同比增長30.61%;其次為賽輪,前三季度賽輪營業收入同比增長18.65%。2021年上半年只有玲瓏一家進入百億俱樂部,7-9月,賽輪迎頭趕上,以132.45億元的總營收在第三季度躋身百億俱樂部之列,頭部輪胎企業實力與市場占有率不斷增強。

輪胎企業利潤暴跌
不過遺憾的是今年三季度無一家輪胎企業(從已披露的數據來看)實現了利潤同比增長,8家輪胎企業利潤同比下降超過10%,部分企業扭盈為虧。

據悉,三季度利潤的暴跌主要受原材料價格波動影響。數據顯示,三季度,不少輪胎企業制造成本(天然橡膠、合成橡膠、炭黑、鋼絲簾線等主要原材料)總體價格同比上漲超過20%。

此外出口方面也對輪胎企業盈利造成了一定影響,除了部分輪胎企業出口以FOB為主,不少需要自己訂購集裝箱的輪胎企業在海運方面也承載了較大壓力。公開數據顯示,美東、美西和歐洲主要航線集裝箱價格自去年開始已連續上漲,疊加三季度是海運傳統旺季,行情火爆之下海運價格走向巔峰。在原材料成本和運輸成本的雙重夾擊下,輪胎企業能夠盈利已實屬不易。
頭部企業銷量驚人
從目前輪胎企業公開的主要經營數據來看,即使輪胎市場由于重卡銷售前置而對商用車原配和替換市場造成了一定影響,但是頭部輪胎企業憑借其品牌含金量和產品市場占有率,在第三季度表現出良好的承壓能力,因此銷售數據毫不遜色——玲瓏和賽輪在第三季度單季度輪胎銷售都突破了1000萬條大關。

玲瓏延續上半年的良好態勢,在第三季度單季度銷售實現了1540.89萬條,依舊盤踞上市輪胎企業銷售冠軍之位。
輪胎價格各有千秋
此外,根據華誼集團10月29日披露的三季度主要經營數據顯示,2021年前三季度,其輪胎的單胎價格平均為614.27元/條。而從其他上市輪胎企業披露的數據來看,因為受原材料價格波動和產品結構等因素影響,各輪胎企業產品銷售價格略有不同。

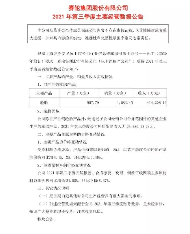
其中,賽輪就在今年第三季度對其產品價格進行了調整,在其第三季度主要經營數據公告中顯示,2021年第三季度賽輪輪胎產品價格同比增長21.98%,環比增長7.4%。


第三季度輪胎市場復盤
第三季度,輪胎市場慘嗎?慘但又不完全慘。隨著全球經濟加速復蘇,市場對于輪胎的需求不斷增長,掙錢的“盤子”變得越來越大,但是與之相對的是掙錢的難度也越來越高。一方面成本壓力(制造成本每公斤至少漲了1元)越來越高,另一方面市場上也出現了越來越多的輪胎企業,其中還有不少“煥發新生”的老牌輪胎企業再次入局,輪胎行業的競爭壓力與日俱增。

第四季度奮力迎戰
三季度木已成舟,我們無法忽視輪胎市場在7月到9月中的慘淡,但仍不能放棄對第四季度的希望,在最后兩個月中,輪胎企業仍有不少機會增加盈利。其中,10月末,輪胎企業開工率已出現回暖趨勢,此外輪胎產品漲價也在幫助輪胎企業減緩目前較大的經營成本壓力,輪胎企業可以合理安排生產,在第四季度逆風翻盤!

更多關于色素炭黑資訊,請關注山東中橡新材料有限公司!
